欢迎来到图页网

扫码关注

图页网
微信扫码关注

 
 

企业图页浏览完毕

重新浏览
推荐企业图页
1 / 4

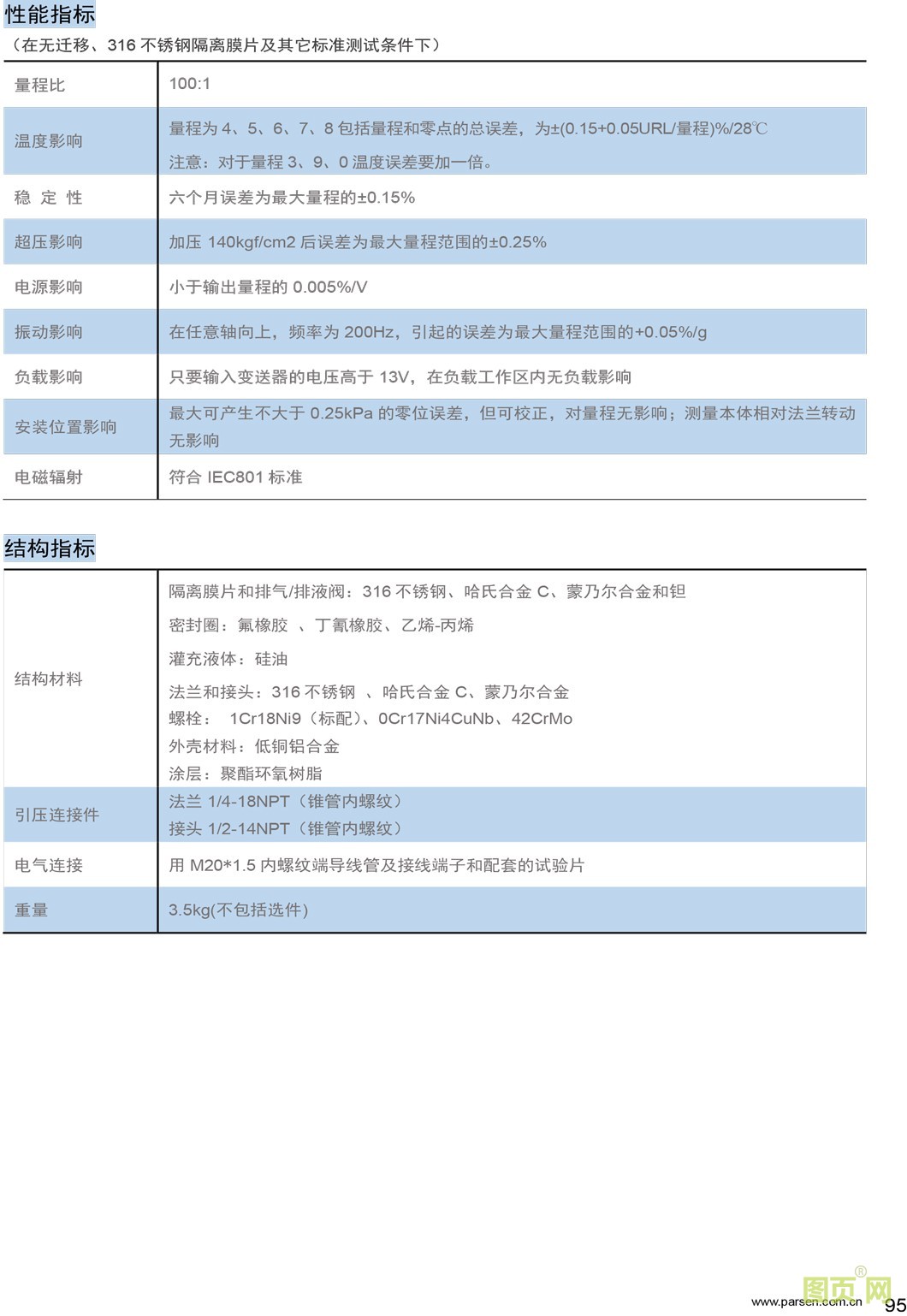
PS6000-3151 智能系列高静压差压(流量)变送器

     点击:1377    评论:0    查看原图   
 
在线留言
留言邮箱
* 留言标题
我想了解
快捷提问 (不用打字 “快捷提问”帮您忙!)
* 主要内容
回复日期 之前
联系方式 还不是会员?请 注册 或 请留下您的联系方式  已经是会员?请 登录
公司
* 姓名
* 电话
邮箱
QQ
微信
Skype
* 验证问题
* 验证码  
   今日可留言 30 次    当前已留言 次    还可以留言
更多>推荐企业图页
图页网